Sensor Interface PCB

Demo Image 1

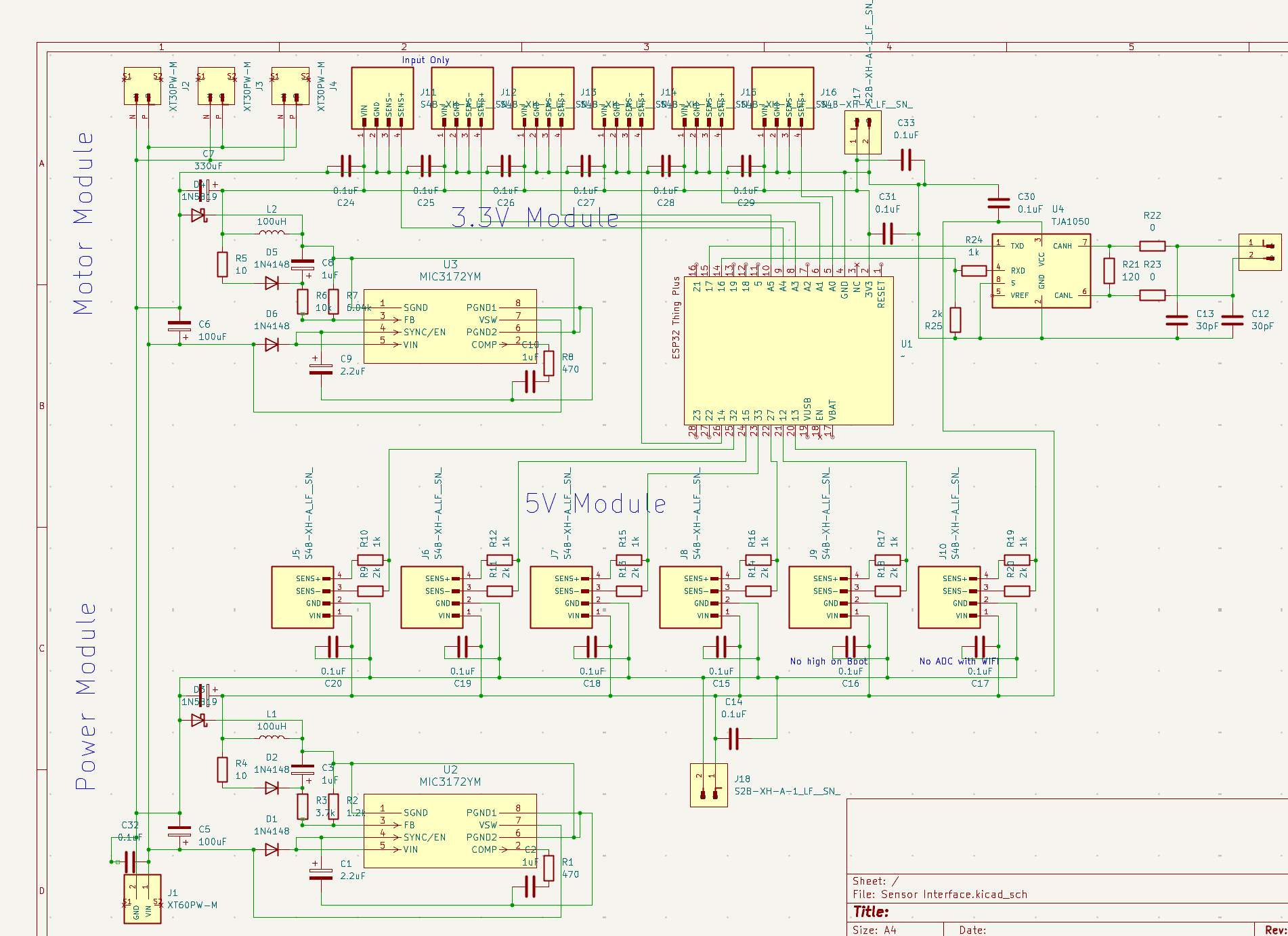
Schematic for sensor interface.

Demo Image 1

Footprint for PCB.

Demo Image 1

3d view for PCB.