Lucky (In Progress)

Inverse kinematics + motion profiled PIDs demo.

Lucky performing actions on voice command for my AP Lit project (imitating Lucky from Waiting for Godot).

Currently working on improving balancing code so I can remove Lucky's training wheels.

Demo Image 1

Test circuit. Lucky is controlled by a PC communicating to ESP32 with UDP, and then the ESP32 communicating with the main Teensy microcontroler via UART.

Demo Image 1

PCB on the robot.

Demo Image 1

Parts for Lucky manufactured in house.

Demo Image 1

CAD in Onshape.

Demo Image 1

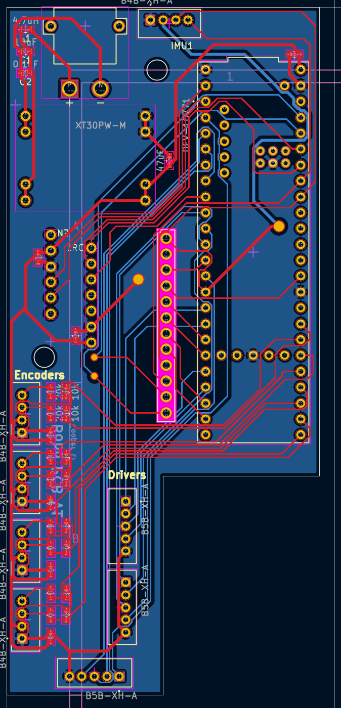
PCB design in KiCad. Includes slots for sensors, encoders, motor driver signals, etc.

Demo Image 1

PCB layout.

Demo Image 1

PCB schematic.