Nudge Smartwatch

Demo Image 1

CAD for smartwatch with touchscreen, vibration, buzzer.

project image

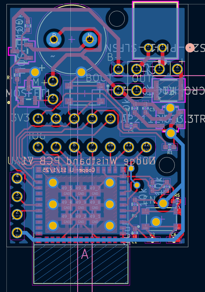
PCB design in KiCad.

project image

PCB layout.

project image

PCB schematic.

project image

The board didn't end up working, I'm almost certain it was because of a ~350ohm leakage caused by me having a 0mm minimum clearance in KiCad settings. When redesigning, I pivoted to a wristphone design since I thought it was cooler.

Rev 2 (Wristphone)